After hearing myself say to my son, “No. We don’t put our hand in the dog’s butt.” and posting said statement on Facebook, I was inspired by my friend Amber to figure out a way to help toddlers answer the more difficult questions in life. Often, when saying to Jack, “Don’t lick that!” or “We don’t show our belly button to total strangers, darling.”, he has a very confused expression on his face. So, after way too much time figuring out how to create flowcharts on free online software, I give you: Flowcharts for Toddlers. The following should be helpful for your child when a challenging situation arises. Good luck!
Toddlers, sometimes you may come across an object that is practically begging to be licked. First, ask yourself, “Should I lick it?”
I certainly understand the strange and sudden desire to show someone your belly button, but sometimes it’s best to keep your sweet little fuzzy navel under wraps…
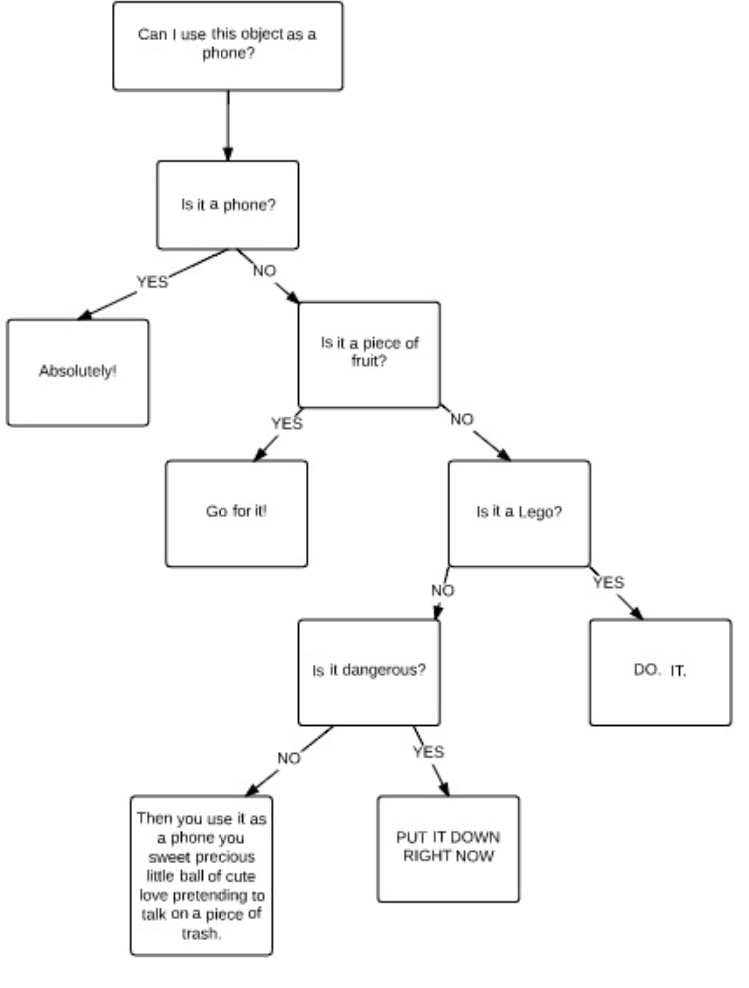
I have never seen you question whether or not you should use an object as a phone, but I have seen you put your ear up to an outlet and attempt to communicate with it-so you may want to check this one out.
This is a really, really hard one, I know. I know sweet angel. Just follow the chart.
As I am typing this, you are helping me realize that I should have included, “Is it attached to the wall or an outlet?——–> Don’t pull it”
This last one is probably the number one flowchart you should follow for your own safety.
Please feel free to share these helpful charts for the confused toddler in your life. We can’t expect them to understand the do’s and don’t’s of toddlerdom without educating them first. Toddlers are the future-and the future is our responsibility. #themoreyouknow

